Professional Team

 Strengthening Technical Expertise Technology

At AVEX-SG, our assembly personnel are all qualified electrical and electronic professionals, holding industrial wiring, mechatronics integration, and other national certifications. We have implemented a comprehensive human resources system and established a dedicated training center within our company to ensure continuous skill improvement among our employees.

We prioritize the enhancement of our team's skills, enabling them to stay updated with the latest industry practices and technology trends. This commitment to skill development ensures that our staff is well-equipped to meet the ever-evolving demands of our clients and to deliver products of the highest quality. 

       

 Program Design Program

In a world where technology is rapidly advancing, the demands and capabilities of machine tools continue to evolve. Concepts like Industry 4.0, automation, and the Industrial Internet of Things (IIoT) have introduced new paradigms that have significantly enhanced the capabilities of machine tools. Our company remains at the forefront of innovation, continually developing new products and expanding our knowledge to ensure top-tier quality and customer satisfaction.

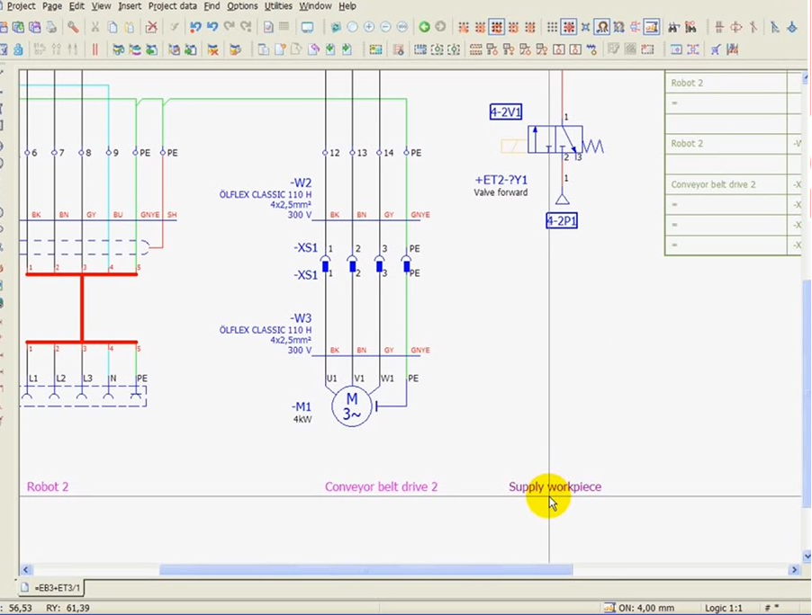
Each of our engineers is proficient in using electrical design software like Eplan, enabling us to provide comprehensive circuit diagrams, layout plans, wiring diagrams, and parts lists to facilitate easy construction and maintenance for our clients. Alongside regular training and workshops, we also encourage external training and participation in seminars to keep our team well-informed with the latest advancements. This approach ensures that the latest knowledge is integrated into our solutions, allowing us to offer optimal and cutting-edge solutions to our clients.

    

  Panel

Our tool machine distribution panels cover a wide range of metal processing areas, including CNC lathes, comprehensive machining centers, CNC grinders, and more. Our approach involves a rigorous design process and a dedicated professional team that oversees both hardware development and software programming. We collaborate with renowned electrical brands from Europe, the US, and Japan, benefiting from their technical support to ensure the highest product quality.

To maintain this level of quality, our construction procedures strictly adhere to standardized operating procedures. Even construction methods are standardized, encompassing practices like cable bundling techniques, wire routing methodologies, and cable tray installation methods. This consistency across procedures ensures a uniform and high-quality outcome, emphasizing the importance of adherence to standards throughout the process.   

    


    

  Experience

AVEX-SG boast a design team with extensive electrical knowledge and experience. Our team is equipped to handle all aspects of the process, including circuit design, component selection, assembly, and testing. We are adept at aligning with various international safety standards such as EN, IEC, UL, SEMI, JIS, and more. This expertise empowers us to assist our clients in the electrical design of machinery and equipment while ensuring compliance with relevant safety certifications.  

          

  

 Trend

AVEX-SG have a wealth of experience across various industries including semiconductor, display panel, industrial machinery, and machine tools. Our commitment to quality is evidenced by our attainment of rigorous supply chain system qualifications from international giants in countries such as Japan, Europe, and the United States.

Our design engineering team at AVEX-SG is capable of developing and providing SCADA, HMI, PLC, MOTION, and other software solutions tailored to meet the specific requirements of our clients. Moreover, we excel in offering IOT and AI solutions to help our clients overcome the communication barriers between IT and OT, thereby embracing the future trends of intelligent machinery and Industry 4.0.